
Sonoff wireless switch
Sonoff is a wireless switch useful for transforming your electrical system into an intelligent system, remotely controlled via Wi-Fi. It can automate, turn on and off an electrical accessory, through a command transmitted by your Smartphone.
These devices are highly commercialized you find them on any e-commerce they cost between 5 -7 dollars, my sonoff cost about 7 dollars from aliexpress.

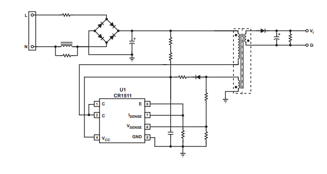
The principle is based on the action of the relay to open and close the contact every time it receives the command; as we observe we have a switching power supply at the input which feeds our small relay and our microcontroller.

The reported switching power supply has as input the phase that enters the diode bridge and supplies the integrated PWM.
This integrated has a "Green" function, ie a set of systems to manage the frequency and PWM based on the load in order to optimize the energy class.
Moreover this integrated offers a complete solution without resorting to external active power components.
The relay is as you can see it is small to be powered 110V in this case the contacts are standard for the 230V alternating while its power supply is 5V of the switching power supply.

In the photo also carry the flash memory of the ESP8266 it is also possible to use the serial port to charge whatever sign you have available as in any ESP8266 board.
For the connection to the system it is necessary to respect Phase and Neutral as can be seen from the photo.
If these connections were exchanged, the phase would always be connected to problems in which the lamps remain slightly on or flash depending on the type of lamp.
Normally the neutral is blue and the other wire is the phase, but if the system does not comply with the regulations it is necessary to use the phase searcher or a multimeter.

With the multimeter is measured between the wire of the chandelier and the earth, the live will have a voltage greater than 110V and less than 130V, , if the values do not fall within these ranges it is necessary to call an electrician .
Sonoff uses the Amazon Web Service (AWS) platform to make the cloud work, which currently offers a high degree of security for the service offered to users. Through this platform, as long as the GSM phone is connected to the data network, it is possible to remotely activate or deactivate electrical appliances, wherever you are and at any time. The eWelink App allows you to set timing programs, leaving the system to turn on or turn off a specific electrical accessory. Sonoff SV can also be programmed for IOS, but the procedure requires some extra steps, as explained in the technical document for IOS. Download now the "eWelink" App on Google Play and install it on your Smartphone.
Sonoff is a device that contemplates two types of activity, one electric and the other of communication, it can almost be said that it is a telecommunication device that allows using the cloud to switch off and switch on the connected equipment.
Notice the sonoff is not suitable for feeding large loads, higher than 2200W resistive